广大读者:
最是一年春好处,不负春光不负己。在第28个“世界读书日”到来之际,图书馆、党委学生工作部和学校团委联合主办的第十二届“书香中国·石大阅读季”活动如约而至。本届阅读季的主题是:“书香满校园,礼赞七十年”。
从1953到2023,石大人书写出壮丽恢弘的诗篇。七十年,“家国同心,艰苦奋斗,惟真惟实,追求卓越”的石大精神造就了一批又一批优秀的学者和社会精英。从2012到2023,阅读季的书香漫卷校园。十二年,阅读季已然成为春日里全体石大人的文化盛宴。“书卷多情似故人,晨昏忧乐每相亲。”让我们与经典同行,和圣贤为友,在书香中一起迎接建校七十周年!
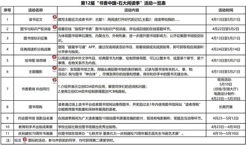
本次阅读季,推出以下活动(点击活动名称了解详情):
本次活动对积极参与和支持阅读季活动的单位及个人授予“优秀组织”奖和“积极分子”奖。还将根据图书馆的统计数据,设立“阅读达人”和“荐购达人”奖。
上述活动在图书馆“阅读推广平台”和“石光”同时发布,积极参与活动的在校大学生,根据参赛和获奖情况将被赋予第二课堂学时。图书馆“阅读推广平台”链接:https://hdm.readerstar.com/upclib/home

【扫码参与活动】
图书馆、博物馆(筹)
党委学生工作部
团 委
2023年4月13日
附:第十二届“书香中国·石大阅读季”系列活动一览表

来自:图书馆 转自:开云电竞投注新闻网