虽然疫情迫使教师变主播,只能进行网上授课,但在教师和同学的共同努力下,《计算机组成原理》教学团队顺利完成课程的网上教学。“结课不停考”,网上考试迫在眉睫。如何保证考试公平公正、客观评价学生的成绩、全面反应网上教学效果,是本次考试安排重点解决的问题。为此,《计算机组成原理》教学团队进行了大胆探索和尝试。
1.考试方案
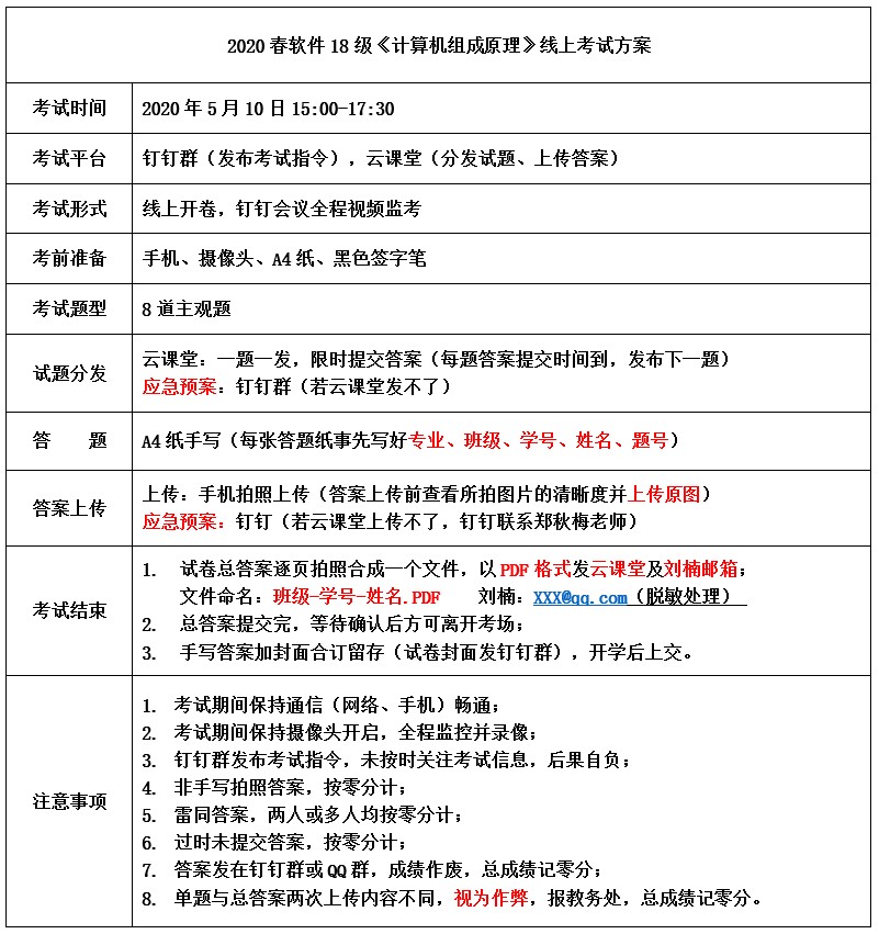
为保证考试顺利进行,教学团队集思广益,多方吸取其他课程网上考试经验,多次组织学生和监考教师进行考试模拟测试和应急预案测试,最终形成了自己的考试方案,方案上报学院获批并实施。



考试现场

指令发布

过程提醒

数据监控
2.成绩评定
根据网上教学特点,及时调整考核方案。注重考核方式的过程化和多元化。在原来课堂互动、课程作业和实验测评的基础上,增加组卷训练环节,并加强日常网络课程签到管理和监控。总成绩评定时,加大学习过程中各项指标的占比,降低期末考试成绩的占比。新的考核方案如下:
考核方式 | 平时表现 (考勤+互动) | 作业 | 实验 | 组卷 | 期末考试 | 合计 |
占比(%) | 10 | 20 | 20 | 10 | 40 | 100 |
3.经验与体会
为确保本次考试成功,主要有以下体会。
(1)多方取经,研究制定线上考试方案和应急预案,确保每个环节落到实处
学院高度重视本次线上考试,多次协助指导工作。教学团队规范考务流程、考试时间节点,确保考试各环节有序衔接。
(2)做好协调,保证考试平台工作顺畅
提前联系云课堂技术人员,告知考试时间、人数等信息,并一起商定答案提交方式,保证平台顺畅运行。
(3)做好考前演练,确保考试顺利实施
考试前一周,教学团队负责人组织教师及学生多次演练,不仅要求所有人员掌握考试流程、熟悉考试平台操作,还对应急预案进行一一测试。让学生将每一个考试环节了如指掌,对意外情况也心中有数。考前再次召开考务会,查缺补漏。
(4)细化环节要求,确保考试稳定有序
严格监考工作人员配置,明确每人工作职责。本次考试共有学生141人参考,而监考人员达到5人。各监考人员分工明确,确保工作准确无误。
(5)教育学生有的放矢,确保学生正常发挥水平
考前教育学生诚信考试,放稳心态积极备考,对考试中的意外情况也无需担心,有应急预案。指导学生在考试时找安静场所,与家人沟通好尽量不要打扰,落实考试地网络及电力情况,确保考试稳定进行。
(6)切实抓好考风考纪,确保考试公平公正
考试中全程视频录像,开考前宣传考风考纪、严格考试期间的网络考场管理,尽量使用技术手段防止舞弊等情况发生。
最后,在师生的共同努力下,各工作人员各司其职保障了网考环节平稳、安全、顺利进行。考试过程中,所有监考人员坚守岗位,保证了考试质量。整个网络考试准备充分、安排合理、组织有序,《计算机组成原理》考试工作圆满顺利完成!

当前位置: