2025 年 5 月 7 日,山东省发改委出台《山东省新能源上网电价市场化改革实施方案(征求意见稿)》下称《意见》、《山东省新能源机制电价竞价实施细则(征求意见稿)》,成为全国首个落实国家 136 号文的省级政策文件。
山东是新能源装机第一大省。截至 2025 年 5 月,省内新能源和可再生能源装机 1.25 亿千瓦,光伏装机 8514 万千瓦,居全国首位;风电装机 2669 万千瓦, 居全国第五。
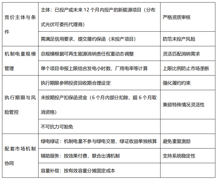
山东方案通过“存量保稳、增量竞优”的双轨制设计,为存量项目与增量项目设置差异化机制。存量项目通过“差价结算”平衡市场化冲击,增量项目通过“申报充足率+竞价排序”推动市场定价。在竞价机制上,明确竞价申报充足率(125%)、机制电价上限等参数,为全国新能源机制电价改革提供了借鉴。
1. 存量项目全电量市场交易,机制电价 0.3949 元/千瓦时
根据山东方案,山东全省风电、太阳能发电上网电量原则上全部进入电力市场,上网电价通过市场交易形成。新能源参与电力市场交易后,在市场外同步建立差价结算机制,对纳入机制的电量,市场交易均价低于或高于机制电价的部分,由电网企业开展差价结算,差价费用纳入系统运行费用,由全体用户分摊(或分享)。
《意见》明确,2025 年 5 月 31 日前投产的存量项目全电量参与市场交易后,机制电价按国家政策上限执行 0.3949 元/千瓦时(与山东燃煤基准价持平),执行期限以项目全生命周期剩余合理利用小时数为准。当市场价低于机制电价时,差额由用户分摊;高于时则由用户分享收益。
山东在全国首次明确机制电价 0.3949 元/千瓦时,为存量新能源电站提供了稳定的收益预期,但非全额保障并网,保留部分市场化上网电量。《意见》强调,“单个项目机制电量上限参考外省新能源非市场化率,适度优化”。
按照新能源机制电价竞价实施细则,集中式单个项目机制电量申报上限=装机容量(交流侧)×该类型电源年度发电利用小时数×(1-厂用电率)×上限比例;分布式项目申报机制电量上限=装机容量(交流侧)×(1-年自发自用电量占发电量的比例)×该类型电源年度发电利用小时数×(1-厂用电率)×上限比例。其中,“上限比例”,在每年竞价通知中发布。
山东并未明确机制电价执行期限,机制电价执行期限参照同类项目回收初始投资的平均期限合理确定。
2. 增量项目市场竞价,设置 125%竞价充足率
新能源增量项目通过市场化竞价确定电价。《意见》明确增量项目(2025年 6 月 1 日后投产)需通过竞争确定机制电价,并明确“设置申报充足率下限,引导新能源充分竞争,2025 年竞价申报充足率不低于 125%”。在价格出清前开展申报充足率检测,当竞价主体申报电量规模无法满足申报充足率下限要求时,竞价电量规模自动缩减,直至满足申报充足率要求。
在价格出清机制上,竞价采用边际出清方式确定出清价格,即将所有同类型竞价项目按其申报电价由低到高进行排序,取最后一个入选项目报价作为所有入选项目的机制电价,但不高于竞价上限。首轮竞价计划 2025 年 6 月启动,按风电、光伏分类组织;自 2026 年起提前至前一年 10 月,逐步实现技术类型合并竞价。
为避免恶性竞争,《意见》为新能源竞价设置上下限。新能源竞价上限,根据新能源项目合理成本收益、绿色价值、电力市场供需形势、用户承受能力等因素确定,原则上不高于该类型电源上年度机制电量竞价结果。首次竞价上限原则上不高于该类型电源上年度结算均价(2024 年山东光伏平均结算电价约 0.35 元/千瓦时)。现阶段暂设定竞价下限,具体参考先进电站造价水平(仅包含固定成本)折算度电成本(不含收益)合理确定。
为引导有序竞争,规避市场套利行为,《意见》提出:“现阶段,机制电量不再开展其他形式的差价结算,不参与日前市场的申报、出清、结算。未纳入机制的电量可参与日前市场,申报容量上限为额定容量扣减机制电量对应容量后的剩余容量。”
《意见》强调了新能源参与电网安全运行的责任,“新能源项目应全量参与日前可靠性机组组合和实时市场”,倒逼新能源发电提高预测精度。中长期与现货价格收敛后,新能源可自愿参与日前市场。支持用户侧报量报价参与日前市场,暂不具备条件的,允许用户侧按照在不超过最大用电功率范围内自主决策申报购买量,不进行套利回收。
在机制电量规模的管理上,《意见》提出:“每年新增纳入机制的电量规模,根据年度非水电可再生能源电力消纳责任权重完成情况、用户承受能力等因素综合确定”。
3. 健全配套机制:为储能政策松绑、鼓励分布式光伏代理
按照国家发改委 136 号文件,山东机制电价方案建立配套机制,主要包括:(1)为储能政策松绑,(2)绿证与电能量分离,(3)分布式光伏代理机制。
为打破“一刀切”配储要求,降低初始投资门槛,《意见》明确“各地不得将配置储能作为新建项目核准、并网、上网的前置条件”。同时强调,完善辅助服务市场交易和价格机制,增强储能项目经济性。在现行调频、爬坡辅助服务交易基础上,适时开展备用辅助服务交易。备用辅助服务市场与爬坡辅助服务市场、现货电能量市场联合出清。
为避免“双重补贴”,维护市场公平,借鉴国际经验,《意见》提出“纳入机制的电量不再参与绿电交易,不重复获得绿证收益”。绿证收益按“绿电合同量、剩余上网电量、用户用电量三者取小”原则确定。
针对分布式光伏分散、规模小、参与电力市场交易存在困难等问题,《意见》支持分布式光伏项目委托竞价代理商代理参与竞价,以整合市场资源,提高议价能力。按照要求,现阶段分布式光伏竞价代理商为在山东电力交易中心完成注册、公示的售电公司。初期分布式光伏代理商应参考售电公司资质,代理容量限定在0.6 万-10 万千瓦之间。山东通过代理商机制,目的是构建“分散资源-集中交易-专业服务”的新型分布式光伏生态。
4. 产业链影响分析:重构新能源生态链竞争力
山东新能源上网电价市场化改革方案通过价格信号引导产业技术迭代、商业模式创新,推动新能源行业从“规模扩张”转向“质量优先”。短期内,新能源行业面临市场竞争压力,功率预测、项目管理的重要性越来越高。在改革的推进过程中,将将催生储能服务商、虚拟电厂运营商等新业态,并推动新能源产业技术迭代和电力系统安全稳定运行。
(1)新能源技术竞争加剧
新能源发电项目在竞价机制下,度电成本成为核心竞争力。头部企业凭借TOPCon(转换效率 24.5%)、HJT(25.2%)等高效组件技术,叠加智能运维能力,可以提高项目收益率。新技术的迭代仍然是提高新能源竞争力的核心驱动力。
取消强制配储后,园区或企业可通过“光储充”产业生态,实现经济效益提升和绿电自平衡。当前,山东分时电价机制中深谷电价低至 0.25 元/千瓦时(较平段电价下浮 90%),储能项目通过峰谷套利可将回收期缩短至 5-6 年。此外,压缩空气储能、液流电池等长时储能技术因山东政策支持(如肥城 300MW 压缩空气储能项目)迎来发展机遇。
(2)推动商业模式创新与新业态发展
在新的竞价上网格局下,将推动第三方服务市场兴起,竞价代理、功率预测、交易策略优化等专业化服务需求激增。分布式光伏代理机构通过整合零散资源,可使分布式项目收益大幅提升。目前,已有技术服务公司开发 AI 电价预测模型,助力企业优化交易时段,规避午间电价低谷风险。
虚拟电厂是分布式光伏聚合入市的另一种形态,将大幅提升电力系统灵活性。2025 年山东计划建成 30 家虚拟电厂,通过聚合电动汽车、工商业负荷等资源参与调峰,预计释放 5GW 调节能力。国网山东数据显示,2024 年虚拟电厂已促进新能源消纳 12 亿千瓦时,同比增长 123%。
(3)用户侧从被动用电向主动调节转变
山东省在新能源电价改革中,通过分时电价、需求响应、现货竞价等用户侧响应机制,重构了电力市场供需关系,推动用户从“被动用电者”向“主动调节者”转变。
山东在全国首创“五段式”分时电价机制(尖峰、峰、平、谷、深谷),通过拉大峰谷价差(尖峰电价最高上浮 100%,深谷电价下浮 90%)。分时电价目的是引导用户在新能源出力高峰时段主动增加用电负荷。根据国网能源研究院发布的《山东省分时电价政策创新与实践》蓝皮书,山东分时电价政策优化后,午间新能源消纳能力增加约 583.87 万千瓦,晚峰用电负荷转移约 225.51 万千瓦,分别占历史最大午、晚峰负荷的 5.1%和 2.1%。这不仅缓解了电力供需矛盾,为新能源消纳提供了更广阔空间,也为电网安全稳定运行奠定了坚实基础。
《意见》支持用户侧报量报价参与日前市场,暂不具备条件的,允许用户侧按照在不超过最大用电功率范围内自主决策申报购买量,不进行套利回收。酐铁等高耗能企业、工商业用户通过调整生产时序,结合储能“低充高放”,根据实时电价灵活响应,进一步降低用电成本。


【作者: 来自:能源新媒 责任编辑:臧文菲】