各学位申请人:
我校2024年9月批次学位申请与审核工作即将启动,现就有关事项通知如下:
一、申请对象
为保证学位授予质量,本批次学位申请工作原则上面向目前还剩一次学位申请机会或2024年即将达到最长学习年限的研究生。
二、相关要求
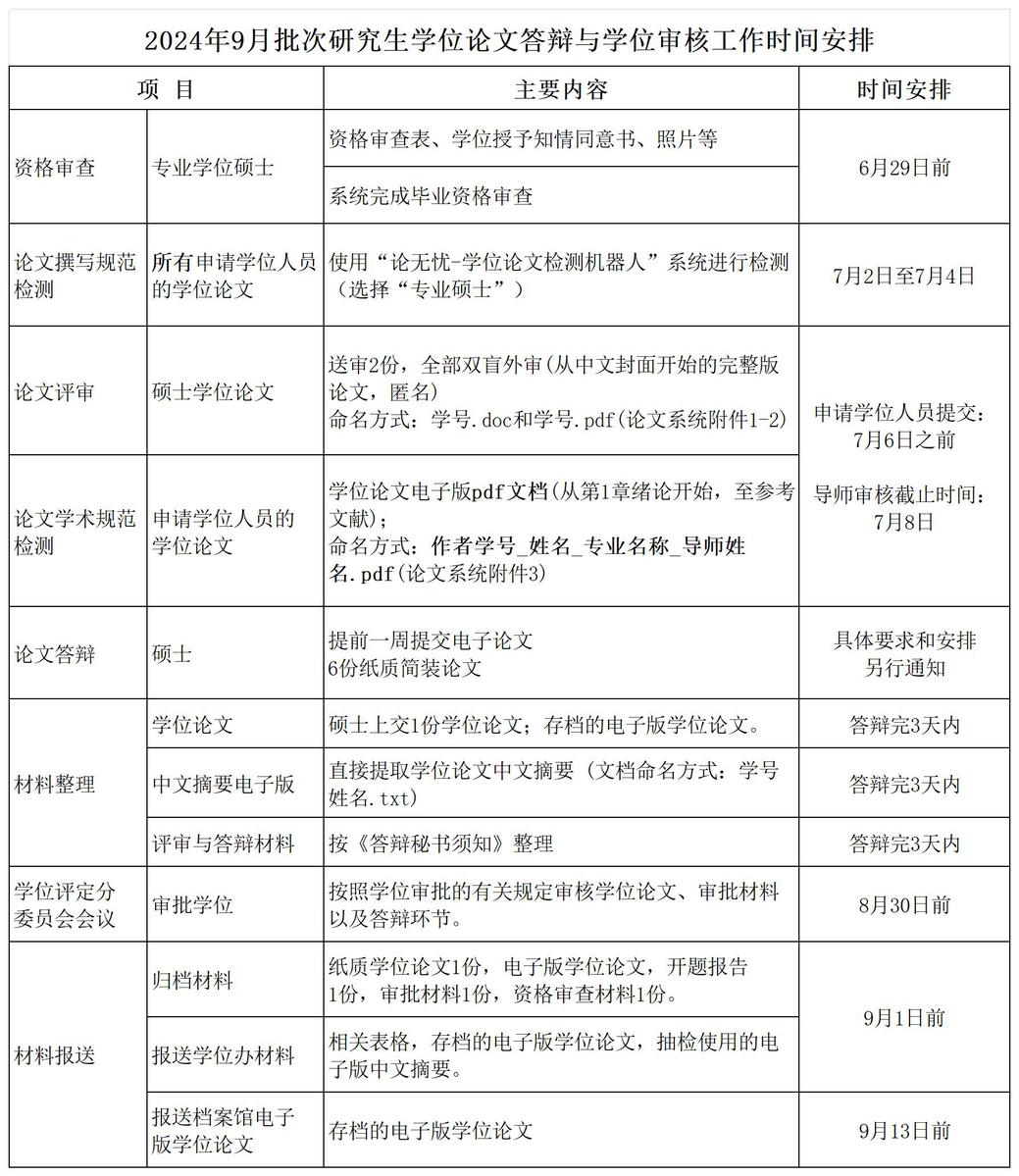
(一)资格审查
1. 资格审查时间:6月29号前。
2. 审查内容包括学籍、课程学习成绩、必修环节完成情况、在读期间取得科研成果、学位论文以及学费缴纳情况等。研究生导师要认真履行研究生培养第一责任人职责,对学位申请人的培养计划完成情况和学位论文质量进行严格审核,把好初审关。申请学位人员须完成线上和线下两个环节的资格审查:
(1)所有申请学位人员均需参加资格审查,在资格审查期间登录研究生信息管理系统(网址:https://degrees.upc.edu.cn,菜单栏:学位/毕业学位/毕业资格审查提交)提交申请;
(2)线下填写相应资格审查表
经导师审核同意后,向所在院部提交资格审查表、学位授予知情同意书和其他纸质资料,参加资格审查。
资格审查时间:6月24日-6月28日,9:00-11:00,2:00-5:00.
资格审查地点:青岛校区文理楼587.
(若提交电子版材料,请确保信息完整、带电子签名)
缓授学位人员和答辩末位复审未通过人员再次申请学位的(缓授博士学位后2年内,缓授硕士学位后1年内,硕士论文答辩末位复审未通过后1年内,且不超过学校规定的最长学习年限并还有学位申请次数),也须在资格审查期间登录上述研究生信息管理系统,完善相关学位论文信息,提交学位申请。
特别说明:在学校规定的最长学习年限内,每位学位申请人最多只有2次申请学位机会。我校学位授予实施全方位全流程管理,申请人通过资格审查后,主动放弃或者在学术规范检测、论文评审、答辩、答辩末位复审、学位评定(分)委员会审核等任一环节未通过的,其当次学位申请将自然终止,并记入次数。
所填表格中学科专业、研究方向填写必须研究生管理信息系统一致。所有表格中需要导师签字部分必须导师签字后上交,未经导师审核签字或资料不全者,不予进行资格审查。
(二)学位论文预答辩
所有非全日制硕士均需参加论文预答辩,未通过论文预答辩的研究生不能参加资格审查。
(三)学位论文撰写格式检测
1. 学位论文撰写
本批次学位论文应按照《经济管理学院专业学位硕士论文书写指南-2023年版》制作(http://mba.upc.edu.cn/2022/0621/c19475a241035/page.htm),硕士学位论文原则上应用汉语撰写。
2. 检测要求:所有申请学位人员均需自行登录“论无忧-学位论文检测机器人”(https://upc.lun51.com/yjs)进行学位论文撰写格式检测,论文撰写格式检测安排在7月2日至7月4日之间进行。
(四)学位论文送审和学术规范性检测
申请学位人员需在7月6日之前在论文系统中提交送审论文和学术检测论文(附件1-3)。导师审核截止时间为7月8日。只有通过导师审核的方能参加论文评审和学术规范检测。
1.硕士学位论文一律要求由院部外送专家盲审,档命名方式为:学号.doc和学号.pdf (论文系统附件1、2)。
2.所有申请学位人员均需参加学位论文学术规范性检测。论文总文字复制百分比≤15%的,可视为通过检测。学位论文电子版PDF文档(从引言至参考文献部分),文档命名方式为:作者学号_姓名_专业名称_导师姓名.pdf (务必按此取名,中间不能加空格,以免影响检测结果)(论文系统附件3)。必须确保进行论文评审和学术规范检测的论文版本一致,如出现不一致情况,根据相关规定追究申请学位人员和导师相关责任。
(五)学位论文答辩和学位评定分委员会审批学位
1.根据送审论文返回时间安排答辩。
2.为提升答辩效果,保证答辩质量,各院部要在申请硕士学位人员中实行论文答辩末位复审制度。
3.申请学位人员应在通过论文答辩后3天内,登录研究生信息管理系统,核对完善个人学位授予信息并确认提交。
4.院部学位评定分委员会审核学位时间不晚于8月30日。
三、材料报送
1.学位评定分委员会在8月30日前安排会议审批学位。
2.学位申请人须在学位评定分委员会后三天内提交:
(1)存档学位论文电子版,命名方式:学号姓名.pdf和学号姓名.doc
(2)纸质版1份(论文授权页学生和导师均为签字原件)
(3)中文摘要电子版,命名方式:学号姓名.txt,从学位论文中摘除中文摘要部分即可。
3. 学位论文存档。根据相关规定,所有授予学位论文都须报送上级教育行政主管部门进行抽检。学院在答辩后委派专人专门审查学位论文纸质版和电子版论文格式是否规范,是否按要求进行修改,审查合格后方可存档。存档的纸质版和电子版论文最终版应一致。
论文格式审核注意事项:(1)电子版封面上的内容是否按照模板格式填写,是否缺少学号和中图分类号,保密论文封面上的密级和保密年限是否与审批统一,学科专业、责任导师和学位论文题目是否与学生采集学位授予信息时填报一致;(2)《关于学位论文的独创性声明》和《学位论文使用授权书》在纸质版论文中应由作者和导师签名,再扫描制作成存档电子版论文;还要关注图表和排版格式等。
四、注意事项
1. 所有申请学位人员须在规定的时间内进行资格审查及上交论文,未按时进行资格审查及提交论文者,学院不予受理。
2. 指导教师应对研究生论文评审、学术规范性检测论文、答辩及学位申请表格相关内容认真审核把关,相关表格必须有导师审核签字,导师未签字者,学院不予审批。
3. 学位申请人员应按照学位论文书写规范制作论文,因论文书写规范等问题导师缓授或未获学位者,后果自行承担。
非全学位办公室
2024年6月24日


