各院(部)团委:
2014年度,我校11支公益助学团队获得华桥基金会3.5万元资助;2015年度,22支实践队伍获得华桥基金会5.7万元资助,受资助团队数量和资助金额均居全国第一;2016年度,华桥基金会为校内40支社会实践队伍提供了9.4万元资金支持,受资助团队数量和金额蝉联全国第一。
华桥基金会2017年“走向西部”社会服务小额资助项目中国 石油大学(华东)校内选拔即将正式启动。经与华桥基金会协商,采用校内选拔的方式确定2017年度华桥基金会校内支持推荐名单。现将评选细则通知如下:
一、流程安排
日期 | 内容 |
4月25日晚 | 申报流程宣讲及答疑 |
4月29日前 | 相关材料填写与答辩准备 |
5月1日晚 | 初选答辩 |
5月2日 | 公布支教助学类复选名单 |
5月3日晚 | 复选答辩(支教助学类) |
5月5日 | 公布校内评选结果 |
5月11日前 | 支持材料填写与上报 |
二、参评资格
1.团队具有完善的队员分工与完整的项目设置;
2.团队需要具有一定的持续性;
3.团队无任何被其他资金支持方认定为黑名单的不良记录。
4.认同华桥基金会“走向西部”理念的全国高校社团组织或有组织性的公益实践团队,在中国西部及其他贫困地区开展支教助学、技能培训、医疗卫生、文化保护、环境保护、主题调研等项目的团队均可参与报名。
三、报名要求及评比办法
1、校内团队信息收集
请申请团队负责人填写表单:http://lxi.me/9vz3i,进行团队基本信息的收集整理。务必加入QQ群:2017石大走向西部,群号:547395281,便于后续通知发放。
2、报名材料
(1)项目申请表
华桥基金会2017年“走向西部”社会服务小额资助项目申请表(见附件1,以电子版形式上交)。
命名规则:01开云电竞投注(华东)+队伍名称+负责人姓名
例:01开云电竞投注(华东)+爱随心行公益助学团+张三
(2)答辩PPT
1支教助学类
l初选PPT应包含团队简介、支教理念、当今队伍面临的问题以及华桥基金会2016年“走进西部”社会服务小额资助项目资金使用情况(未获资助的团队不需要)等内容。
l复选PPT应包含团队贴合华桥基金会评选标准的项目进度、项目设置、项目地活动、项目可持续性分析、项目优化创新点、项目可能遇到的问题及资金预期使用情况。
命名规则:02开云电竞投注(华东)+支教助学类+队伍名称+初选/复选
例:02开云电竞投注(华东)+支教助学类+爱随心行公益助学团+初选
2调研实践类
答辩PPT应包含团队贴合华桥基金会评选标准的项目进度、项目设置、项目地活动、项目可持续性分析、项目优化创新点、项目可能遇到的问题及资金预期使用情况。
命名规则:03开云电竞投注(华东)+调研实践类+队伍名称
例:03开云电竞投注(华东)+调研实践类+爱随心行公益助学团
(3)团队视频(支教助学类)
视频在初选答辩展示,时间在2分钟之内,采用4分钟答辩+2分钟视频的形式进行展示。视频内容需包含队伍的特色及支教成果等内容。大小在100M之内。
命名规则:04开云电竞投注(华东)+队伍名称+展示视频
例:04开云电竞投注(华东)+爱随心行公益助学团+展示视频
(4)注意事项
所有提交材料请严格按照命名规则进行命名提交。否则不予安排,谢谢配合!
电子版申请材料、初选答辩PPT(支教助学类、调研实践类)及初选展示视频(支教助学类)在4月31日晚7:00前打包以附件形式发送到指定邮箱。命名:“01 团队名称”(支教助学类)、“02 团队名称”(调研实践类)
复选答辩PPT(支教助学类)在5月3日中午12:00前以附件形式发送至指定邮箱。命名:团队名称
资料统一提交邮箱:upc_aisuixinxing@163.com
3、选拔答辩
(1)初选答辩将于5月1日晚7:00进行,答辩采用PPT汇报(视频展示)方式,由评委现场打分。答辩包括最多5分钟PPT汇报(支教助学类初选答辩为4分钟PPT汇报及2分钟视频展示)和2分钟现场评委提问。
(2)复选答辩将于5月3日晚7:00进行,答辩包括最多5分钟PPT汇报和2分钟现场评委提问。
(3)具体答辩地点会及时发放到【2017石大走向西部】QQ群和负责人邮箱,请注意查收。
4、结果公示
答辩的结果由评委打分产生,在每个答辩人完成答辩后由专人收集该答辩人的得分情况并交由工作人员统计整理并存档;工作人员在计算平均分时,采取去掉最高分去掉最低分,剩下分数算平均分的方式进行整理,得出分数进行排序,结果得出后会及时反馈给参加评选的队伍。
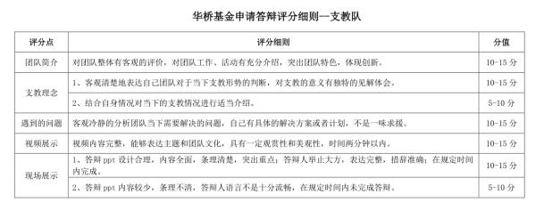
四、评分细则
在答辩开始前,我们根据华桥基金会的项目申请要求制定了对应的评分细则和评分表。
评分细则如下:
评分细则如下:
1、支教助学类
(1)初选答辩
(2)复选答辩
2.调研实践类
五、相关资料
1、走向西部QQ群(官方):290934852
2、华桥基金会官网:http://www.huaqiaofoundation.org/
联 系 人:王志浩 (大学生青年志愿者协会)
联系电话:17806280438
附件:
附件1:2017年“走向西部”社会服务小额资助项目申请表.doc
附件2:2017年“走向西部”社会服务小额资助项目启动启事.pdf
共青团开云电竞投注(华东)委员会
2017年4月24日










